ID CODE REGISTRATION NECESSITY JUDGEMENT TABLE


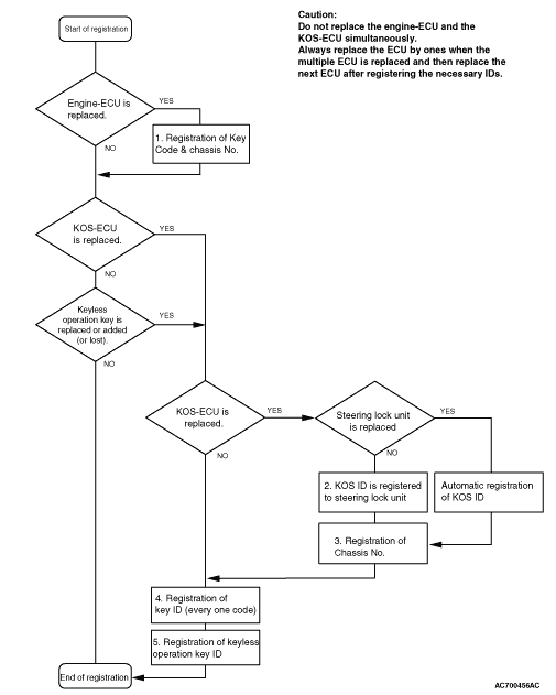
caution
  • Do not replace the engine-ECU and KOS-ECU at the same time. When replacing several ECUs, always replace one ECU at a time, register the necessary IDs in it, and then replace the next ECU.
  • Do not register the keyless operation key registered for other vehicles.

note The KOS-ECU memory can memorise the maximum 4 different keyless operation keys (keyless operation key ID codes and key ID codes).
Item
Operation contents and procedure
Reference page for registration content
When the engine-ECU is replaced
Registration of Key code & chassis number
Key code & chassis number registration [Refer to GROUP 00 - Precautions before Service - How to Perform Chassis Number (Chassis No.) Writing .]
When KOS-ECU is replaced

  1. Register the steering lock unit again.
  2. Chassis No. programmed
  3. Register the key IDs of all the keyless operation keys again.
  4. Register the keyless operation key IDs of all the keyless operation keys again.


  • Write the Chassis No. (Refer to GROUP 00 - Precautions before Service - How to Perform Chassis No. (Chassis No.) Writing ).
  • Steering Lock Unit Registration and Key and KOS Key Registration (Refer to )

When the receiver antenna module is replaced
Operation is not needed
-
When a keyless operation key is added or replaced

  1. Register the key IDs of all the keyless operation keys again.
  2. Register the keyless operation key IDs of all the keyless operation keys again.

Key and KOS Key Registration (Refer to )
When a keyless operation key is lost

  1. Register the key IDs of all the keyless operation keys other than the lost one again.
  2. Register the keyless operation key IDs of all the keyless operation keys other than the lost one again.

When an emergency key is added as a unit
Operation is not needed
-
When an emergency key is replaced as a full service key set is replaced as a unit
When an emergency key is replaced as a handle lock service key set is replaced as a unit
When an key is replaced as a door service key set is replaced as a unit

KEY SUPPLY UNIT
Emergency key
Keyless operation key





KEY SUPPLY UNIT LIST FOR OTHER THAN INDIVIDUAL KEY
Full service key set
Handle lock service key set




Door service key set
note It is the key that comes with the door service key set. It can only be used for locking and unlocking, and it cannot start the engine.





Registration flow chart