Inspection Procedure 3: Communication with the Front-ECU is not Possible.


























caution Whenever the ECU is replaced, ensure that the power supply circuit, the earthing circuit and the communication circuit are normal.


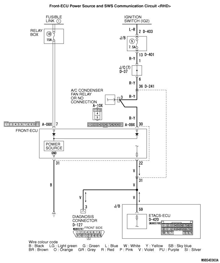
COMMENTS ON TROUBLE SYMPTOM


It is suspected that the power supply circuit to the front-ECU is defective, or the wiring harness between the SWS monitor and the front-ECU or their connector(s) is damaged. If the battery power supply circuit to the ECU (terminal No.7 of the front-ECU) is damaged, also check the power supply circuit from the ignition switch (IG2) (terminal No.30 of the front-ECU), and repair if necessary.

PROBABLE CAUSES



  • Malfunction of the front-ECU
  • Malfunction of the ETACS-ECU
  • Damaged harness wires and connectors

DIAGNOSIS PROCEDURE


STEP 1. ECU check by using the SWS monitor


Check that the power supply and earth lines to the ETACS-ECU and the SWS communication lines are normal.

  • Ignition switch: OFF
ECUS TO BE CHECKED
  • ETACS ECU
OK: "OK" is displayed on the "ETACS ECU" menu.

Q. Is the check result normal?

Go to Step 2.
Refer to Inspection Procedure 2 "Communication with the ETACS-ECU is not possible ."

STEP 2. Connector check: A-08X front-ECU connector


Q. Is the check result normal?

Go to Step 3.
Repair the defective connector.

STEP 3. Voltage measurement at A-08X front-ECU connector.


(1)Remove the front-ECU, and measure at the relay box side.
(2)Voltage between A-08X front-ECU connector terminal No.7 and body earth
OK: System voltage

Q. Is the check result normal?

Go to Step 5.
Go to Step 4.

STEP 4. Check the wiring harness between A-08X front-ECU connector terminal No.7 and the fusible link (1).



  • Check the power supply line for open circuit.

Q. Is the check result normal?

The trouble can be an intermittent malfunction (Refer to GROUP 00 - How to use troubleshooting/Inspection Service Points ).
Repair the wiring harness.

STEP 5. Connector check: A-09X front-ECU connector


Q. Is the check result normal?

Go to Step 6.
Repair the defective connector.

STEP 6. Voltage measurement at A-09X front-ECU connector.


(1)Remove the front-ECU, and measure at the relay box side.
(2)Turn the ignition switch to the ON position.
(3)Voltage between A-09X front-ECU connector terminal No.30 and body earth
OK: System voltage

Q. Is the check result normal?

Go to Step 8.
Go to Step 7.

STEP 7. Check the wiring harness between A-09X front-ECU connector terminal No.30 and the ignition switch (IG2).


note Prior to the wiring harness inspection, check joint connector A-15 <LHD> and D-37, intermediate connector D-241, junction block connectors D-401 and D-403, A/C condenser fan relay or no connection connector A-10X <RHD>, and repair if necessary.

  • Check the power supply line for open circuit.

Q. Is the check result normal?

The trouble can be an intermittent malfunction (Refer to GROUP 00 - How to use troubleshooting/Inspection Service Points ).
Repair the wiring harness.

STEP 8. Resistance measurement at A-09X front-ECU connector.


(1)Remove the front-ECU, and measure at the relay box side.
(2)Resistance between A-09X front-ECU connector terminal No.31 and body earth
OK: Continuity exists (2 Ω or less)

Q. Is the check result normal?

Go to Step 10.
Go to Step 9.

STEP 9. Check the wiring harness between A-09X front-ECU connector terminal No.31 and the body earth.



  • Check the earth wires for open and short circuit.

Q. Is the check result normal?

The trouble can be an intermittent malfunction (Refer to GROUP 00 - How to use troubleshooting/Inspection Service Points ).
Repair the wiring harness.

STEP 10. Connector check: D-420 ETACS-ECU connector


Q. Is the check result normal?

Go to Step 11.
Repair the defective connector.

STEP 11. Check the wiring harness between D-420 ETACS-ECU connector terminal No.59 and A-09X front-ECU connector terminal No.22.


note Prior to the wiring harness inspection, check intermediate connector D-241, and repair if necessary.

  • Check the communication lines for open circuit.

Q. Is the check result normal?

Go to Step 12.
Repair the wiring harness.

STEP 12. ECU check by using the SWS monitor


Check that the power supply and earth lines to the front-ECU and the SWS communication lines are normal.

  • Ignition switch: OFF
ECUS TO BE CHECKED
  • FRONT ECU
OK: "OK" is displayed on the "FRONT ECU" menu.

Q. Is the check result normal?

The trouble can be an intermittent malfunction (Refer to GROUP 00 - How to use troubleshooting/Inspection Service Points ).
Replace the front-ECU.